This website requires JavaScript.
Explore
Help
Sign In
ubufugu
/
dockipelago
Watch
1
Star
0
Fork
0
You've already forked dockipelago
forked from
mirror/Archipelago
Code
Issues
Pull Requests
Actions
Activity
Files
ec9ef21cc0d01b1ee10cf59c6ecdb9d2236e4c4e
dockipelago
/
docs
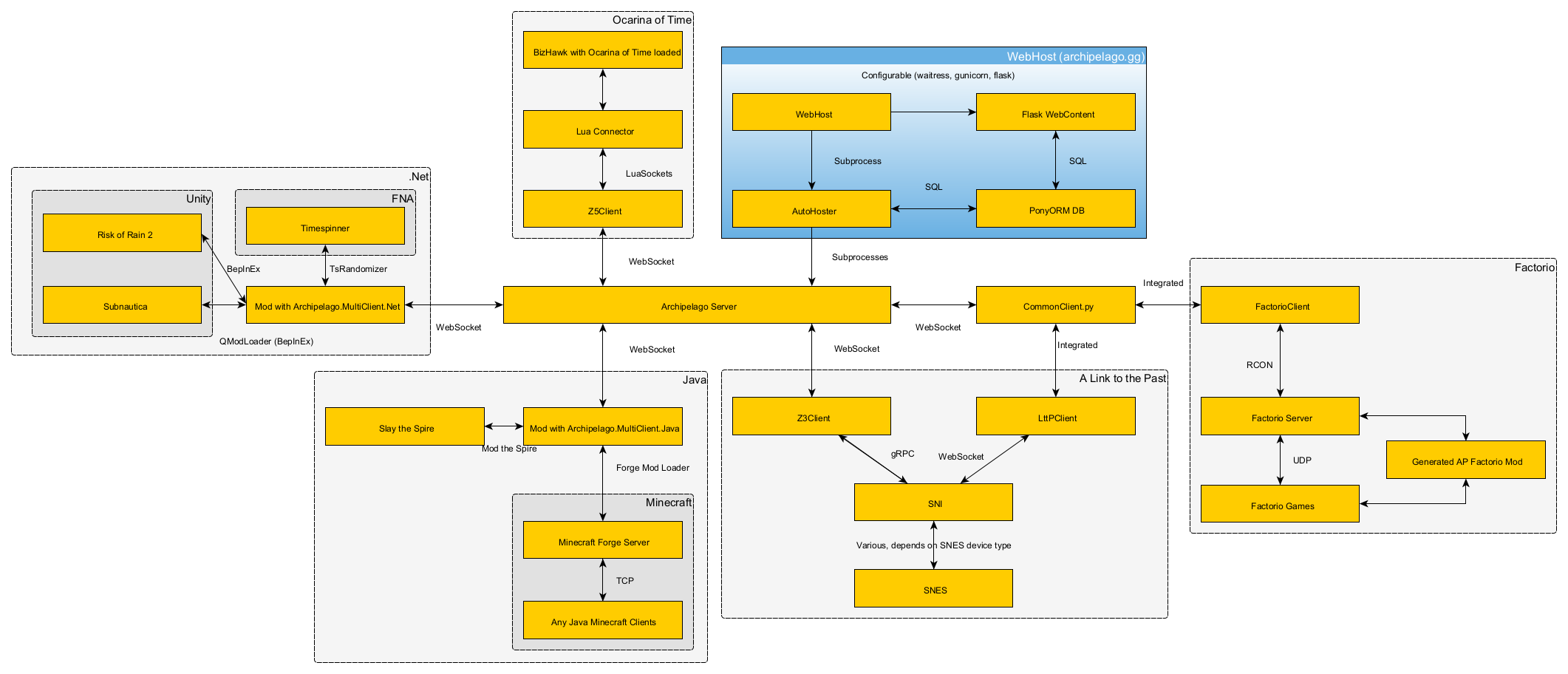
/
network.png
Fabian Dill
29a207b73e
Docs: update networkgraph
2021-10-06 10:46:42 +02:00
110 KiB
2122x912px
Raw
History
Reference in New Issue
View Git Blame
Copy Permalink