Files
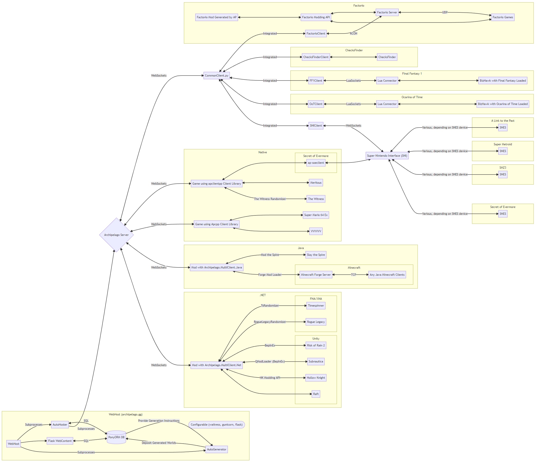
Archipelago/docs/network diagram.jpg
NewSoupVi 3e8c821c02 Add The Witness (#467)
* Added The Witness


Co-authored-by: metzner <[email protected]>
Co-authored-by: Jarno Westhof <[email protected]>
Co-authored-by: black-sliver <[email protected]>
2022-04-29 00:42:11 +02:00

374 KiB
2212x1906px