This website requires JavaScript.
Explore
Help
Sign In
mirror
/
Archipelago
Watch
1
Star
0
Fork
1
You've already forked Archipelago
mirror of
https://github.com/ArchipelagoMW/Archipelago.git
synced
2026-03-25 18:03:21 -07:00
Code
Issues
Packages
Projects
Releases
Wiki
Activity
Files
8c2c6877b6ea5dc77d69843df5b81f9158a9abea
Archipelago
/
docs
/
network.png
Fabian Dill
29a207b73e
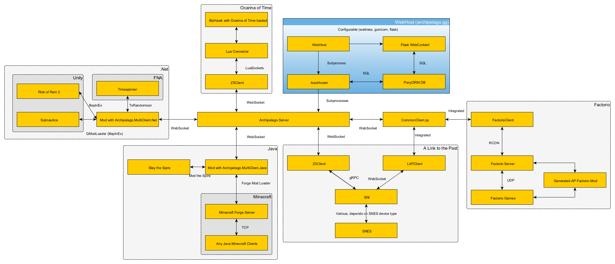
Docs: update networkgraph
2021-10-06 10:46:42 +02:00
110 KiB
2122x912px
Raw
History
Reference in New Issue
View Git Blame
Copy Permalink