This website requires JavaScript.
Explore
Help
Sign In
mirror
/
Archipelago
Watch
1
Star
0
Fork
1
You've already forked Archipelago
mirror of
https://github.com/ArchipelagoMW/Archipelago.git
synced
2026-03-23 05:43:28 -07:00
Code
Issues
Packages
Projects
Releases
Wiki
Activity
Files
39ff471772d5507aec7e51a38f46cc19d776c8ab
Archipelago
/
docs
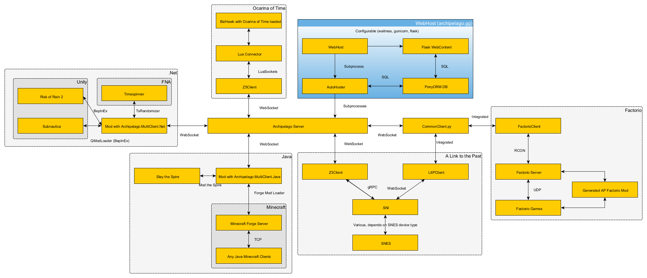
/
network.png
Fabian Dill
29a207b73e
Docs: update networkgraph
2021-10-06 10:46:42 +02:00
110 KiB
2122x912px
Raw
History
Reference in New Issue
View Git Blame
Copy Permalink